-
气瓶使用安全管理规范
“5·5”氧气瓶爆炸事件事件经过,2011年5月5日17:40,塔...
2026-03-11
-
气体安全— 气瓶全流程管理
气瓶的安全管理需贯穿生产制造、使用、存储运输、定期...
2025-11-01
-
气瓶现场使用安全管理要求有哪些
夏季来临,气瓶(包括氧气瓶、乙炔瓶、液化气瓶、工业...
2025-08-06
-
市场监督管理局(原质监局)颁发的——气瓶充装P证——报考详解
气瓶充装工气瓶充装工是指在工业气体、医疗气体、液化...
2025-08-04
-
钢瓶气体体积怎么算?3 个实用方法帮你搞定
在工业生产、实验室研究、特气系统设计等场景中,经常...
2025-08-04
-
充装站对气瓶的日常管理
一、气瓶的装卸运输熟知气体性质检查气瓶的气体产品合...
2025-07-29
-
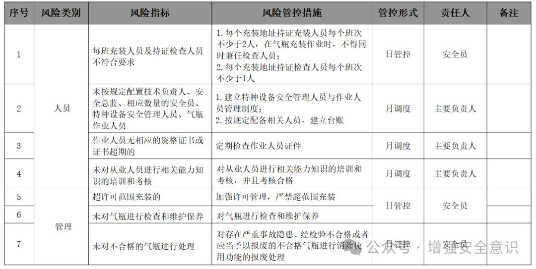
气瓶充装风险管控清单
气瓶充装风险管控清单
2025-07-24
-
半导体之电子特气-公司实力对比:雅克科技、凯美特气、和远气体、南大光电、华特气体等5家企业2024年员工薪酬与人员效率分析
根据雅克科技(002409)、凯美特气(002549)、和远气体(0...
2025-07-24
